-
2016年中國紡織機械市場發展概況及市場發展趨勢分析
2016/6/17 10:32:57 來源:中國產業發展研究網 【字體:大 中 小】【收藏本頁】【打印】【關閉】
核心提示:紡織機械涵蓋了從纖維織造到服裝成型過程中的所有加工設備,具體包括化纖機械、紡紗機械、織造機械、針織機械、染整機械、非織造機械、服裝機 械及紡織器材八個相對獨立的子行業。一、全球紡織機械行業的市場概況全球紡織機械的主要制造國家包括德國紡織機械涵蓋了從纖維織造到服裝成型過程中的所有加工設備,具體包括化纖機械、紡紗機械、織造機械、針織機械、染整機械、非織造機械、服裝機 械及紡織器材八個相對獨立的子行業。

一、全球紡織機械行業的市場概況
全球紡織機械的主要制造國家包括德國、意大利、日本、瑞士和中國。德 國作為世界紡織技術的主要輸出國,2011 年紡織機械出口額為 37.67 億歐元, 同比增長 24%,出口份額約占全球市場的 23%1。在全球紡織機械行業的競爭中,中國憑借產業鏈齊全、規模化生產等特點,保持了一定的競爭優勢。據統計,2013亞洲地區共吸引全球85%-90%的紡織機械設備投資,其中50%-80%在中國。目前,我國紡織機械主要進口國為日本、德國和意大利等發達國家, 出口國家包括印度、孟加拉、越南等。截至 2014 年,我國紡織機械出口 31.45 億美元,位居世界前列。
二、我國紡織機械行業的市場概況
顯示:受全球經濟增長乏力影響,我國紡織機械行業近年來呈現略微增長的態 勢,行業已步入平穩發展的新常態。據國家統計局數據顯示:2014 年我國紡織 機械行業實現主營業務收入 1,147.10 億元,同比增長 2.37%;2015 年 1-6 月,紡 織機械行業實現主營業務收入 564.20 億元,同比增長 2.50%。
2007-2014 年中國紡織機械行業主營業務收入規模

目前,我國紡織機械行業已逐步發展成為門類齊全、滿足紡織行業需求、具有自主研發創新能力的支柱型產業,紡織機械的貿易規模整體保持穩中有升的 態勢,貿易逆差明顯縮小。據統計,2014年我國紡織機械進出口累計總額為70.32 億美元,同比增長 4.80%,其中紡織機械出口 31.45 億美元,同比增長 24.95%; 進口 38.87 億美元,同比下降 7.30%。
2007-2014 年中國紡織機械進出口額統計規模

從產品類別看,2015 年上半年我國紡織機械貿易總額中針織機械的進口金 額排在第三位,占比 15.68%;針織機械出口金額排名第一,占比 29.67%。
2015年1-6月紡織機械進口額按產品類別劃分

2015年1-6月紡織機械出口額按產品類別劃分

在針織機械領域,我國自 2013 年開始已逐步實現進口替代。據統計,2014 年我國針織機械出口額為8.48億美元,同比增長30.06%;進口額4.77億美元, 同比下降 14.82%,針織機械出口額已大幅超過進口額。
2011-2014 年中國針織機械進出口額變化

三、紡織機械行業的發展趨勢
1、經濟運行態勢
隨著中國經濟進入“新常態”和紡織工業結構調整的深入,“十三五”期間,紡織機械行業將進入新一輪結構調整發展時期,行業將放緩規模擴張速度,主營業務收入將在穩定的基礎上增長;而伴隨產品技術含量的增加、創新力度的加大,國產紡織設備的市場占有率和出口金額將不斷增長。在國內市場上,進口紡機的市場份額逐年下降,國產紡機市場份額逐步上升,紡織機械的進出口差額不斷縮小;在出口市場上,棉紡成套、針織設備等國產紡機由于技術相對成熟、具有性價比較高等優勢而逐漸得到了亞洲、非洲等國家用戶企業的 認可。
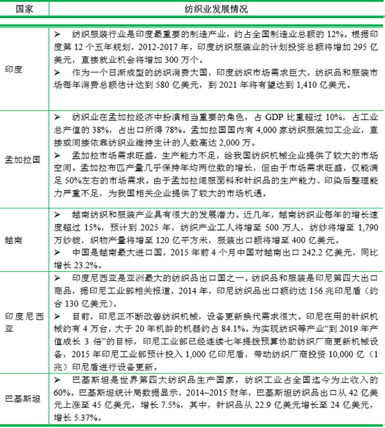
目前,中國的紡織機械主要出口至印度、孟加拉、越南等國。東南亞國家 人口眾多,人均GDP在1,000-3,500美元之間,當地紡織工業的較快發展帶來紡織機械大量的更新換代和新增需求;同時,國產機器在性價比上較其他國家或地區的紡機企業產品具有競爭優勢,從而為我國紡織機械行業的出口提供了廣闊的 市場空間。
東南亞國家紡織業發展情況

2、紡織裝備產品與裝備制造智能化
在數控技術被廣泛采用的基礎上,“十三五”期間,紡織機械行業主要技術研發方向是紡織裝備產品智能化和裝備制造智能化。產品智能化是通過提高紡織裝備主機的數控水平和智能化程度以及研發智能化輔助系統,為下游紡織用戶提供智能化生產解決方案;裝備制造智能化是通過引入智能化機床和輔助機器人等設備,改進與優化自身生產過程。兩方面的智能化都將有效減少人為因素對生產的干擾,提高生產效率,穩定并提高產品質量,降低工人的勞動強度,提高優等品率。
3、裝備制造與應用的信息化
傳統制造與云平臺、大數據、互聯網等技術結合,將使信息化和工業化深度融合,為紡織裝備制造與應用提供良好的技術支撐。實現機器的集中控制、聯網管理與遠程監控制造過程,將有效提高生產效率,減少消耗;在品質控制環節,通過對大數據采集與分析,有助于優化生產工藝和改進產品的質量;在銷售與售后階段,通過互聯網平臺實現資源的有效配置,減少流通環節,降低 運行成本。
4、裝備制造服務化
紡織裝備制造企業可向下游延伸服務,為客戶提供全生命周期的維護與在線支持,提供紡織品生產整體解決方案和個性化設計以及電子商務等多種形式的服務。有條件的企業將積極發展精準化的定制服務,從單一的供應設備向集融資、設計、施工、項目管理、設施維護和管理運營的一體化服務轉變。大型紡織裝備制造企業通過掌握系統集成能力,開展總集成與總承包服務。國家鼓勵裝備制造企業圍繞產品功能,發展遠程故障診斷與咨詢、專業維修、電子商 務等新型服務形態。
5、發展的可持續性
紡織機械及專用基礎零部件質量和可靠性的穩步提高,是紡織生產高效連續運行的保障,是提高國際競爭力的基礎。“十三五”期間,制造與裝配新技術、新工藝、輕量化新材料的應用將成為紡織機械企業關注的重點。對環境影響小、資源利用率高的綠色制造技術的研究與應用,關乎紡織機械行業的未來。
鄭重聲明:本文版權歸原作者所有,轉載文章僅為傳播更多信息之目的,如有侵權行為,請第一時間聯系我們修改或刪除,郵箱:cidr@chinaidr.com。


