-
2016年中國P2P信貸行業發展現狀及發展前景預測
2016/8/31 11:11:48 來源:中國產業發展研究網 【字體:大 中 小】【收藏本頁】【打印】【關閉】
核心提示:P2P(PeertoPeer)信貸也被稱為P2P網貸,根據銀監會與小額信貸聯盟的公文,中文官方翻譯為“人人貸”。簡單地說,就是有資金并且有理財投資想法的個人,通過中介機構牽線搭橋,使用信用貸款的方式將資金貸給其他有借P2P(PeertoPeer)信貸也被稱為P2P網貸,根據銀監會與小額信貸聯盟的公文,中文官方翻譯為“人人貸”。簡單地說,就是有資金并且有理財投資想法的個人,通過中介機構牽線搭橋,使用信用貸款的方式將資金貸給其他有借款需求的人。其中,中介機構負責對借款方的經濟效益、經營管理水平、發展前景等情況進行詳細的考察,并收取賬戶管理費和服務費等收入。這種操作模式依據的是《合同法》,其實就是一種民間借貸方式,只要貸款利率不超過銀行同期貸款利率的4倍,就是合法的。
P2P個人信貸從交易模式上分三種模式
第一類線下交易模式,這類模式下的P2P網站提供交易的信息,具體的交易手續、交易程序都由P2P信貸機構和客戶面對面來完成。首批入駐溫州民間借貸中心的“宜信”是這種模式的典型代表。另外,以豪門身份進入P2P領域的證大集團旗下的“證大e貸”和中國平安旗下的“陸金所”也是此種模式。第二類承諾保障本金和利息的P2P網站,一旦貸款發生違約風險,這類網站承諾先為出資人墊付本金。市場上以這種模式運營的P2P網站占絕大多數。第三類承諾保障本金的P2P網站,以上海的“拍拍貸”為唯一代表。當貸款發生違約風險,拍拍貸不墊付本金。上述后兩類P2P網站都以提供線上服務為主,網站作為中介平臺,借款人和出借人。一、中國P2P信貸行業發展現狀分析
2016年上半年,我國P2P信貸行業的成交量是8423億元,運營平臺數量達到2349家,問題平臺數量達到268家;行業貸款余額是6213億元,綜合利率達到11.31%。
2012-2016年中國P2P信貸的主要經濟指標

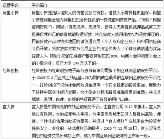
中國P2P信貸行業運營平臺基本情況分析


二、中國P2P信貸行業發展前景預測
“十三五”時期,我國將順應信息技術發展趨勢,支持并規范第三方支付、眾籌和P2P借貸平臺等互聯網金融業態發展。預計到2021年,我國P2P信貸行業市場的成交量是13.41萬億元,貸款余額將達到12.96萬億元。
2016-2021年中國P2P信貸行業市場的成交金額預測

2016-2021年中國P2P信貸行業貸款金額預測
鄭重聲明:本文版權歸原作者所有,轉載文章僅為傳播更多信息之目的,如有侵權行為,請第一時間聯系我們修改或刪除,郵箱:cidr@chinaidr.com。- 上一篇:我國養老護理發展趨勢分析
- 下一篇:中國方案推動結構性改革取得實質進展
-
- 熱點資訊
- 24小時
- 周排行
- 月排行


